01
二维动画究竟有什么魅力?
▼

这些天,《鬼灭之刃》的最新电影席卷了北美票房。
首日票房达到3300w美刀,这不仅仅是日本动画在北美影史的首日票房最高纪录,甚至是整个北美影史的首日票房纪录。
首周末3天即拿到7060万美元,截至9.10日前全球票房破3.3亿美元。
二维动画取得如此优异成绩的同时,我们也注意到,不少一线游戏公司,譬如米哈游、鹰角网络,都在应用二维动画于游戏。

《崩坏三》动画短片累积2301.1w播放
不光是CG动画短片,还有各种活动开场动画UI,也应用到了二维动画设计。
.gif)
《原神》3.8活动开屏
可以说,在游戏产业中,二维动画正成为不可或缺的宣传手段和游戏内容。

《奇点时代》在游戏中广泛应用了二维动画,包括部分交互
同时,翻阅各类游戏的自媒体主页,可以发现除了游戏画面展现外,精美的包装动画已成为主要内容形式。
这种通过制作高品质原画素材,再通过剪辑和动态处理最终形成的动画作品(类似于动态漫画),兼具艺术性与传播性,若有剧情加持则效果更佳。
.png)
《恋与制作人》
日前,游戏公司已将二维包装动画作为十分重要的宣传手段。
其得天独厚的优势在于性价比高,且能起到几乎和CG动画类似的作用,比如拉近角色与玩家的距离、宣传活动的方式、讲述游戏背后的故事,最终吸引到更多新玩家,增强老游戏玩家的粘性和付费意愿。
▼
要说到二维动画设计,那便离不开Toon Boom。
Toon Boom 是加拿大著名的无纸动画制作系统开发公司。
知名产品如Harmony(二维无纸动画制作软件)与Storyboard Pro(分镜软件)、Producer(制片管理软件)等,都是由Toon Boom公司开发。

Toon Boom 产品简介
迪士尼电视动画、Atomic CartoonsBento Box动画工坊、FOX、DogHead工作室、东映动画、SPA工作室、xilam动画……都是他们的合作伙伴。
甚至国内外不少高校的动画专业,都和Toon Boon有着深度的合作。
举个例子吧,《怪诞小镇》《瑞克和莫蒂》《海贼王》《光之美少女》等长篇剧集的高效量产,目前都离不开Toon Boom旗下的Harmony。
和游戏行业比较密切和相关的例子:《Hades》的宣传片便是由Harmony制作的。同时,在软件中做好的动画,可以很方便地导入Unity中。

Toon Boom的野心不止于"工具提供者"。近年来,其通过AI辅助功能(如自动中间帧生成、智能上色)和云协作平台,逐步构建"全流程智能化体系":
艺术家可专注于角色表演和叙事节奏,机械性工作交由算法优化;
分布式团队可实时同步项目进度,从分镜到成片无缝衔接。
这一战略,使小型工作室也能具备与巨头媲美的生产效能。
02
Toon Boom实战论
▼
回到游戏上,Toon Boom还能做些什么?
与玩法结合,实现多维度的玩法(如从2D到3D的视角转换),尽情发挥想象力,和游戏主题(以下举例显然充满童趣)紧密结合。

《勇敢小骑士》(The Plucky Squire)
同样二维和三维结合的游戏,还有以下的举例。技术管线上并不复杂,用Toon Boon可以更方便实现这个过程。
绘制2D图像的人必须将其置于等角透视中,这与3D制作过程不同——在2D中,一切皆有可能。
而Harmony是一款2D动画软件,甚至能够模仿等角游戏动画的效果。

《鸟语30》(30 Birds)
比如说,从不可能的角度/风格化变形/违背物理规律的动画,2D都可以轻松实现。Harmony从技术层面上,提供了一系列工具来帮助研发们高效地进行二维动画创作。
同时,Harmony的摄像机功能也是业内一流的。
当摄像机移动时,Harmony会根据这个深度值自动计算每个2D元素应有的位置、大小和透视变化,从而创造出极其流畅的3D运动错觉,而研发不需要绘制每一帧的透视,从而真正达到解放生产力,避免过度重复性工作。
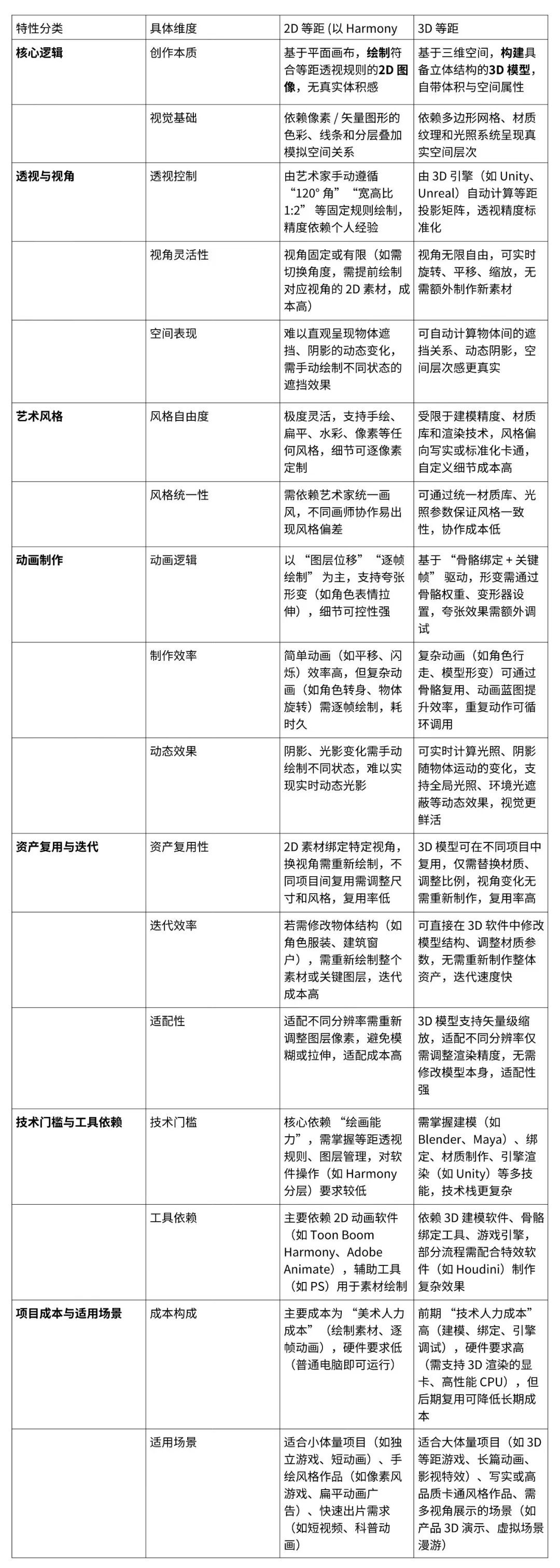
2D、3D等距全流程特性对比表
▼

角色行走、战斗动作、UI动态元素、过场CG——这些动画共同构建了游戏的“氛围感”与“打击感”。
而Toon Boom的软件生态,正是许多游戏动画团队的基础设施。

Toon Boom技术工作流
和其他软件相比,Toon Boom Harmony有着以下显著优势:

点击查看大图
作为定位为“专业级2D动画制作”的软件,Toon Boom Harmony能够制造精细的角色动画,包括CG动画的制作等,同时,更加全面的骨骼绑定功能,有着不输于Spine的专业程度。
在同一软件中实现这些功能,既避免了反复导出带来的人力、物力的浪费,又避免了软件切换导致的各种麻烦。
在纯动画创作上,Toon Boom Harmony 与 Procreate Dreams 都能胜任短片与分镜制作,但侧重点不同:Harmony 面向专业、复杂管线与高质量合成,Dreams 面向快速直观的 iPad 创作。
但是,将作品落地到游戏时,Harmony 在分层导出、渲染控制及制作高质量过场素材方面通常更有优势;不光能够在软件内实现正面、侧面、以及背面的人物矢量图绘制,还能够实现光效渲染,这些都是Procreate Dreams所做不到的。

同时,Harmony还有着不亚于photoshop的专业软件管理模块,工具标签分类通俗易懂。

Harmony软件界面
摄像机视图下的Harmony界面,也是软件的主界面
在Harmony中,用户可在绘图视图或摄像机视图中进行绘制。两种视图虽相似,但在绘制功能上存在差异。
绘图视图默认仅显示选中的画面,但可通过“灯箱功能”以半透明色显示场景中所有启用图层的当前画面,或使用“洋葱皮功能”显示当前所选绘图图层的前后画面。

绘图视图
除此之外,Toon Boom还制作了节点视图,用于直观表现场景中的每个元素,不论是图层,钉子,效果等,以及最后组合在一起形成的合成图像,用户可以将场景中的元素绑定在一起,并为场景添加各种不同效果。

节点视图
除此之外,强大清晰的时间轴功能也为Harmony增色不少。
Atomic Cartoons技术总监说:"Toon Boom不是软件,而是我们的创作语言。"
在流媒体与游戏时代,全球动画内容需求爆炸式增长,抓住机遇,就是攀往下一个时代的顶峰。
参考文献:docs.toonboom.com
docs.toonboom.com/zh(中文版)